Simple Led Clock Circuit Diagram

Simple Led Clock Circuit Diagram. Web here's a circuit diagram for the power supply and time base. Web diy neopixel arduino digital clock.

Simple Led Clock Circuit Diagram How To Build A Clock Circuit With A
Simple Led Clock Circuit Diagram How To Build A Clock Circuit With A from gegudukmaki.blogspot.com

The battery will drive this circuit, and is necessary for its operation. How to light series of leds as a big 7 segment display using mc74hc595 and uln2003 forum for. As we saw in the article on electronic gates, the power supply is the most difficult part!

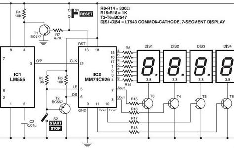
Simple Digital Countdown Timer Using 7 Seg Display Rickey S World Of Microcontrollers.


Led lamp circuit from scrap. Then it will send the signal to. As we saw in the article on electronic gates, the power supply is the most difficult part!

Web By Reducing The Resistance To 220Ohms 1/4 Watt You Can Further Reduce The Power Consumption Of The Circuit, As It Is Night Lamp.


June 02, 2021 01:44 pm circuits designed by dave johnson, p.e. The battery contains a potential difference which we will harness to illuminate. If you have watched the video of the famous gadget of mini.

Digital Clock By Don Cross.


Web big 7 segment digital clock. Web in the diagram as you can see two led’s are placed in opposite directions so when one led is on the other led will be off. Web figure 1 is block diagram of jumbo digital clock circuit.

Therefore, When The 3000 Counter Circuit Counts Wave Of 3000 Cycle (1 Minute).


Web here's a circuit diagram for the power supply and time base. How to light series of leds as a big 7 segment display using mc74hc595 and uln2003 forum for. The battery will drive this circuit, and is necessary for its operation.

60 Led Clock Under Repository Circuits 22225 Next Gr.


Digital clock schematic usinf atmega 32 easyeda open source hardware lab. Web simple digital clock. Web digital timer circuit diagram and its working principle.