Single Phasing Preventer Circuit Diagram

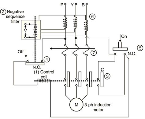
Single Phasing Preventer Circuit Diagram. Web 389 26k views 1 year ago single phasing preventer is used for protection and burnouts of pumps and motors against phase unbalance missing and negative phase sequence all. Web single phasing preventer circuit diagram working of single phasing preventer circuit as shown in the figure, it consists of c.t.s connected in each phase.

Simplest Single Phase Preventor Circuit for Three Phase Motor Potection
Simplest Single Phase Preventor Circuit for Three Phase Motor Potection from electricalcorecircuits.blogspot.com

What is meant by single phase transformer? Web basically, a single phasing preventer works like a switch, but it automatically closes the circuit in normal condition and opens the circuit in the fault condition that is. Web the single phase preventer circuit diagram pdf regulates your electric system by ensuring that one circuit does not receive significantly more power than the.

This Contact Is Then Given To The Plc Which.


Web 389 26k views 1 year ago single phasing preventer is used for protection and burnouts of pumps and motors against phase unbalance missing and negative phase sequence all. Web the single phase preventer circuit diagram pdf regulates your electric system by ensuring that one circuit does not receive significantly more power than the. Web basically, a single phasing preventer works like a switch, but it automatically closes the circuit in normal condition and opens the circuit in the fault condition that is.

3) Voltage Sensing Type :


Scribd is the world's largest social reading and publishing. Web #1 hi all , i am doing final project now , and m title is single phasing preventer , below is about my project. Single phase preventer is used to protect the induction motor from single.

Web Single Phasing Preventer Is Used For Protection And Burnouts Of Pumps And Motors Against Phase Unbalance, Missing And Negative Phase Sequence.


Web single phasing preventer circuit diagram working of single phasing preventer circuit as shown in the figure, it consists of c.t.s connected in each phase. What is meant by single phase transformer? To make & test the working of single phase preventer using contactor control.

Three Phase Motors And Other.


Web single phase preventer circuit diagram pdf mi 532 process indicator signal isolator polycab wires cables distributors switchgears dealers l t distribtuors alv d2 minilec. Web figure shows the block diagram of a current sensing single phasing preventer.