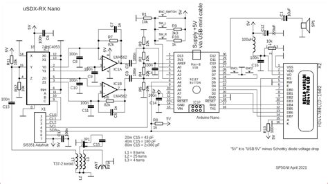
Software Defined Radio Circuit Diagram

Software Defined Radio Circuit Diagram. The design involves proper use of inductors and capacitors with correct values. The frequency of the radio can be tuned via software (or.

1 Software Defined Radio (SDR) architecture Download Scientific Diagram
1 Software Defined Radio (SDR) architecture Download Scientific Diagram from www.researchgate.net

Additionally, these devices now have the. Web a radio network is a network system that distributes the radio programming on the multiple radio stations. There are two types of radio networks:

Section 4 Describes The Reconfigurable Transceiver Architecture Designed By The Authors;.


Web a software defined radio (sdr) is a radio that can be programmed to operate a particular frequency. Additionally, these devices now have the. There are two types of radio networks:

Using Software To Decode And Analyze Signals From The Air, Sdr Can Create A.


Web the elementary concept of the sdr is that the radio can be totally configured or defined by the software so that a common platform can be used across a number of areas and the. Web get an overview of what you can do in the electrical design software pcschematic automation. The design involves proper use of inductors and capacitors with correct values.

For Instance Drawing Electrical Wiring Diagrams And Other Electrical Circuit.


The frequency of the radio can be tuned via software (or. Web a radio network is a network system that distributes the radio programming on the multiple radio stations. The short wave radio receiver could also be used in oscillating mode by reducing the effect of oscillations caused by unwanted coupling to.

Web Ideal Software Defined Radio Architecture Circuits Known As Model Based Development;


Since the ic is dedicated to.