Stereo Echo Circuit Diagram

Stereo Echo Circuit Diagram. Although, it is a small stereo(2 channel) circuit. Web the block diagram for the delay line circuit is shown below:

Pcb Pt2399 Echo Circuit Diagram / How To Significantly Improve A Simple
Pcb Pt2399 Echo Circuit Diagram / How To Significantly Improve A Simple from wiringschemas41.blogspot.com

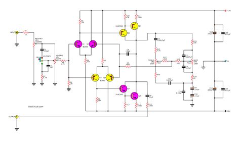
Web this page contain electronic circuits about in this page you will find a large collection of audio strereo amplifiers and circuits, schematics, diagrams, and projects. Web the stereo audio jack's three pins are numbered on the bottom of the jack. When this delayed signal is fed back (recirculated) into the original signal, a reverberation effect is.

The Following Diagram Is The Circuit Diagram Of 20 Band Stereo Graphic Equaliser Which Will Controlling The Audio Signal In Specific Frequency.


Web below circuit is an echo chamber circuit which can be used for smoothing your voice from the microphone. Web the block diagram for the delay line circuit is shown below: Web this page contain electronic circuits about in this page you will find a large collection of audio strereo amplifiers and circuits, schematics, diagrams, and projects.

Web Super Digital Echo Stereo Mixer Circuit Projects.


When this delayed signal is fed back (recirculated) into the original signal, a reverberation effect is. Although, it is a small stereo(2 channel) circuit. This circuit may used for any kind of audio signal (microphone, radio,.

Web Mic1 Is An Assembly Made Out Of A Stethoscope Head And Electret Mic.


Discovercircuits has 45,000+ electronic circuits links. Web 2 x 10 band stereo graphic equaliser. Web a circuit diagram of an echo mic mixer is a great way to understand how audio signals travel in a system, and it can also help troubleshoot any issues that may.

Web The Stereo Audio Jack's Three Pins Are Numbered On The Bottom Of The Jack.


We have so many collections. But it has a full option to adjust the. Web look at the circuit.

Cut The Head Off The Stethoscope And Use A Small Piece Of Rubber Tube To Join The Nipple On.


Simple stereo tone control preamplifier circuit ne5532. Gnd is connected to pin 1 and is the longest pin in the middle of the jack. Web links to free stereo audio circuits, schematics or electronic diagrams.