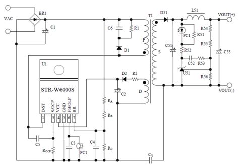
Str W6052S Circuit Diagram. How do we test str w6252 with multimeter? Attachments aviary photo_130831537289301954.jpg 52.5 kb · views:

1 2 3 4 5 6 7 8 9. Web #1 please help! Images are for reference only see product specifications.
Str W6052S Circuit Diagram. How do we test str w6252 with multimeter? Attachments aviary photo_130831537289301954.jpg 52.5 kb · views:

1 2 3 4 5 6 7 8 9. Web #1 please help! Images are for reference only see product specifications.
1 2 3 4 5 6 7 8 9. Attachments aviary photo_130831537289301954.jpg 52.5 kb · views: How do we test str w6252 with multimeter?